---
tags: handbook
---
# The DIA Handbook (how to contribute)
Welcome, Agent ███████.
Our mission, if we choose to accept it, is one of meta-coordination; rise above our personal incentives to collectively gather, synthesize, and distribute intelligence and best practices around DAOs for the public good.
## Get Started
1. Join the [Discord](https://discord.gg/9HwQerG8H2)
2. Self-select @Agent role in #agent-checkin
3. Change your nickname in the server to an Agent name - Optional ;)
## Resources
- [DIA Manifesto](https://hackmd.io/nVnKrGK7Rwm6ElOJWAbtXA)
- [Active Mission List](https://hackmd.io/r8EpT0o1R12bRGdCKdQHaA?view)
- [Repository of DIA Meeting Notes](https://hackmd.io/@decentral?tags=%5B%22notes%22%5D)
## Meetings
- **DAO Intel Rendezvous:** every Wednesdays 1-2pm EST on Twitter Spaces (via @daointel)
- **DIA Strategy & Operations Briefing:** every other Friday 4-5pm EST on DIA Discord (in the Briefing Room)
## Discord Roles
**Agent**
- intended for new, passive, and occasional contributors
- get notifications of meetings and other coordination events
- full visibility into the Discord audit log
**Director**
- intended for active, consistent contributors
- request director role from other directors in the #roles channel, alongside your contributions / intent to contribute
- currently grants every Discord permission
**Secret Service**
- Discord administration, moderation, and protection of core secrets.
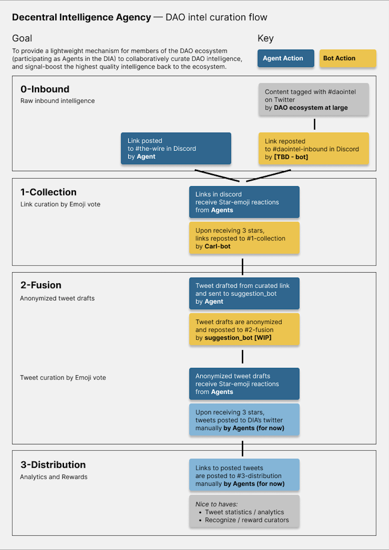
## The Curation Engine
As a Curator DAO, the core mechanism of The DIA is to ingest, synthesize, and signal-boost high-value intel about DAOs. We do this via the Curation Engine. Here's how it works:

**#the-wire**
Things to do:
Drop a link to intereting dao intel
Add :star: emoji to items of value
When an item gets 3 :star: emojis it gets moved to #1-collection
**#1-collection**
Items with 3 :star: emojis land here and are ready for a tweet.
If needed, write out a tweet that references the link, prepping it for distribution.
Action -> DM @suggestbot and type `!suggest msg`
Example ``!suggest Hello [ Redacted ]``
**#2-fusion**
Suggested tweets land here for final approval.
When an item gets 3 :star: emojis it gets moved to #1-collection
**#3-distribution**
Anything here is approved by community to tweet. Directors, have at it.
## Navigate the Discord (TODO: needs revision)
### Lobby
**#lobby**
welcome center and open chat
**#agent-checkin**
self select @Agent role to get notifications of meetings and other coordination events
**#the-wire**
Share articles, tweets, content related to dao intelligence. Plz no shill.
### Voice
**#Briefing Room**
Main Voice Channel where Agents meet
**#briefing-chat**
text channel for use during Briefings.
### Decentral
**#coordinate**
Discuss methods of coordination and specifics like meeting times.
**#collection**
Raw data dump that requires synthesis to reveal insights.
**#fusion**
Synthesize intelligence for consumption.
**#distribution**
Plan and execute distribution of syntesized intelligence.
### Missions
_New channels can be created in 'Missions' by any Agent and serve as channels where working groups can focus and coordinate around a specific task or initiative._
**#dao-intelligence-wiki**
Coordination channel for the Curated List of DAO Best Practices (“wiki" / "repo”) Mission
**#dia-handbook**
Collaborate on an initial handbook for DIA including a manifesto of mission and values as well as a guide to becoming an Agent and contributing to collective dao intelligence.
### Dept of the Interior
_Meta category to coordinate internal ops like managing the Discord, roles, bots, etc.
### Secret Service Office
_Only accessible to Directors, this is our secure enclave of sensitive material such as credentials, capability mgmt, and other core secrets.