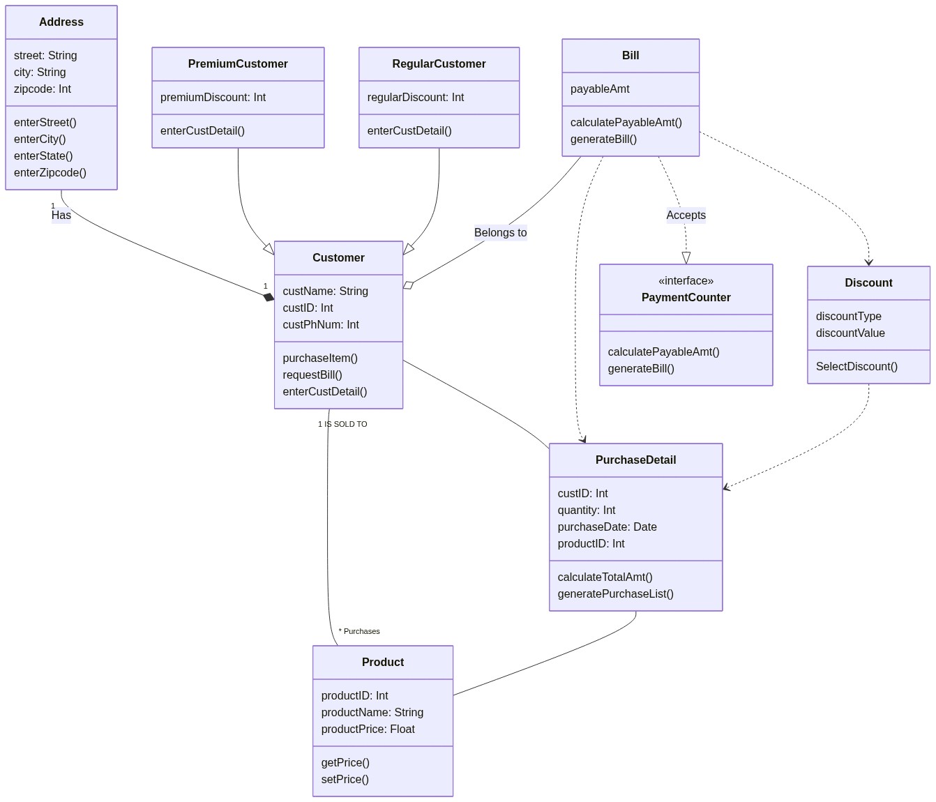
Seminar #1 - Mermaid === ## :memo: Group Members | MSSV | Full name | | ------- | ----------------- | | 1712785 | Trần Quang Thiện | | 1712799 | Lê Trí Thông | | 1712813 | Nguyễn Thanh Tiến | --- ## :one: Flow Chart - Euclide GCD ```mermaid graph TD A[Input A,B] --> B{ B = 0} B-- NO --> C{ A > B} C -- YES --> H[A <- A - B] H --> B C-- NO --> D[ B <- B -A] D --> B B -- YES --> F[Print A] F --> G[END] ``` ```= graph TD A[Input A,B] --> B{ B = 0} B-- NO --> C{ A > B} C -- YES --> H[A <- A - B] H --> B C-- NO --> D[ B <- B -A] D --> B B -- YES --> F[Print A] F --> G[END] ``` - Quadratic Equation ```mermaid graph TD A("Quadratic Equation ax² + bx + c = 0") --> B{a = 0} B -->|False| E["Δ = b² - 4ac"] B -->|True| D{"b = 0"} E --> F{"Δ ≥ 0"} F --> |True| G{"Δ > 0"} F --> |False| H["x ∈ ∅"] --> Over G --> |True| I["x₁ = (-b + sqrt(Δ)) / 2a, x₂ = (-b + sqrt(Δ)) / 2a"] --> Over G --> |False|J["x = -b / 2a"] --> Over D --> |False| L["x = -c / b"] --> Over D --> |True| K{"c = 0"} K --> |False| M["x ∈ ∅"] --> Over K --> |True| N["x ∈ R"] --> Over Over("End") ``` ```= graph TD A("Quadratic Equation ax² + bx + c = 0") --> B{a = 0} B -->|False| E["Δ = b² - 4ac"] B -->|True| D{"b = 0"} E --> F{"Δ ≥ 0"} F --> |True| G{"Δ > 0"} F --> |False| H["x ∈ ∅"] --> Over G --> |True| I["x₁ = (-b + sqrt(Δ)) / 2a, x₂ = (-b + sqrt(Δ)) / 2a"] --> Over G --> |False|J["x = -b / 2a"] --> Over D --> |False| L["x = -c / b"] --> Over D --> |True| K{"c = 0"} K --> |False| M["x ∈ ∅"] --> Over K --> |True| N["x ∈ R"] --> Over Over("End") ``` --- ## :two: Class Diagram [](https://mermaid-js.github.io/mermaid-live-editor/#/edit/eyJjb2RlIjoiY2xhc3NEaWFncmFtXG4gIGNsYXNzIEFkZHJlc3N7XG4gICAgc3RyZWV0OiBTdHJpbmdcbiAgICBjaXR5OiBTdHJpbmdcbiAgICB6aXBjb2RlOiBJbnRcbiAgICBlbnRlclN0cmVldCgpXG4gICAgZW50ZXJDaXR5KClcbiAgICBlbnRlclN0YXRlKClcbiAgICBlbnRlclppcGNvZGUoKVxuICB9XG4gIGNsYXNzIEN1c3RvbWVye1xuICAgIGN1c3ROYW1lOiBTdHJpbmdcbiAgICBjdXN0SUQ6IEludFxuICAgIGN1c3RQaE51bTogSW50XG4gICAgcHVyY2hhc2VJdGVtKClcbiAgICByZXF1ZXN0QmlsbCgpXG4gICAgZW50ZXJDdXN0RGV0YWlsKClcbiAgfVxuICBjbGFzcyBQcm9kdWN0e1xuICAgIHByb2R1Y3RJRDogSW50XG4gICAgcHJvZHVjdE5hbWU6IFN0cmluZ1xuICAgIHByb2R1Y3RQcmljZTogRmxvYXRcbiAgICBnZXRQcmljZSgpXG4gICAgc2V0UHJpY2UoKSBcbiAgfVxuICBjbGFzcyBQdXJjaGFzZURldGFpbHtcbiAgICBjdXN0SUQ6IEludFxuICAgIHF1YW50aXR5OiBJbnRcbiAgICBwdXJjaGFzZURhdGU6IERhdGVcbiAgICBwcm9kdWN0SUQ6IEludFxuICAgIGNhbGN1bGF0ZVRvdGFsQW10KClcbiAgICBnZW5lcmF0ZVB1cmNoYXNlTGlzdCgpXG4gIH1cbiAgY2xhc3MgRGlzY291bnR7XG4gICAgZGlzY291bnRUeXBlXG4gICAgZGlzY291bnRWYWx1ZVxuICAgIFNlbGVjdERpc2NvdW50KClcbiAgfVxuICBjbGFzcyBCaWxse1xuICAgIHBheWFibGVBbXRcbiAgICBjYWxjdWxhdGVQYXlhYmxlQW10KClcbiAgICBnZW5lcmF0ZUJpbGwoKVxuICB9XG4gIGNsYXNzIFByZW1pdW1DdXN0b21lcntcbiAgICBwcmVtaXVtRGlzY291bnQ6IEludFxuICAgIGVudGVyQ3VzdERldGFpbCgpXG4gIH1cbiAgY2xhc3MgUmVndWxhckN1c3RvbWVye1xuICAgIHJlZ3VsYXJEaXNjb3VudDogSW50XG4gICAgZW50ZXJDdXN0RGV0YWlsKClcbiAgfVxuICBjbGFzcyBQYXltZW50Q291bnRlciB7XG4gICAgPDxpbnRlcmZhY2U-PlxuICAgIGNhbGN1bGF0ZVBheWFibGVBbXQoKVxuICAgIGdlbmVyYXRlQmlsbCgpXG4gIH1cbiAgQWRkcmVzcyBcIjFcIiAtLSogXCIxXCIgQ3VzdG9tZXI6IEhhc1xuICBDdXN0b21lciBcIjEgSVMgU09MRCBUT1wiIC0tIFwiKiBQdXJjaGFzZXNcIlByb2R1Y3RcbiAgQ3VzdG9tZXIgLS0gUHVyY2hhc2VEZXRhaWxcbiAgUHJlbWl1bUN1c3RvbWVyIC0tfD4gQ3VzdG9tZXJcbiAgUmVndWxhckN1c3RvbWVyIC0tfD4gQ3VzdG9tZXJcbiAgQmlsbCAtLW8gQ3VzdG9tZXI6IEJlbG9uZ3MgdG9cbiAgQmlsbCAuLnw-IFBheW1lbnRDb3VudGVyOiBBY2NlcHRzXG4gIEJpbGwgLi4-IFB1cmNoYXNlRGV0YWlsXG4gIEJpbGwgLi4-IERpc2NvdW50XG4gIERpc2NvdW50IC4uPiBQdXJjaGFzZURldGFpbFxuICBQdXJjaGFzZURldGFpbCAtLSBQcm9kdWN0IiwibWVybWFpZCI6eyJ0aGVtZSI6ImRlZmF1bHQifSwidXBkYXRlRWRpdG9yIjpmYWxzZX0) ```= classDiagram class Address{ street: String city: String zipcode: Int enterStreet() enterCity() enterState() enterZipcode() } class Customer{ custName: String custID: Int custPhNum: Int purchaseItem() requestBill() enterCustDetail() } class Product{ productID: Int productName: String productPrice: Float getPrice() setPrice() } class PurchaseDetail{ custID: Int quantity: Int purchaseDate: Date productID: Int calculateTotalAmt() generatePurchaseList() } class Discount{ discountType discountValue SelectDiscount() } class Bill{ payableAmt calculatePayableAmt() generateBill() } class PremiumCustomer{ premiumDiscount: Int enterCustDetail() } class RegularCustomer{ regularDiscount: Int enterCustDetail() } class PaymentCounter { <<interface>> calculatePayableAmt() generateBill() } Address "1" --* "1" Customer: Has Customer "1 IS SOLD TO" -- "* Purchases"Product Customer -- PurchaseDetail PremiumCustomer --|> Customer RegularCustomer --|> Customer Bill --o Customer: Belongs to Bill ..|> PaymentCounter: Accepts Bill ..> PurchaseDetail Bill ..> Discount Discount ..> PurchaseDetail PurchaseDetail -- Product ``` --- ## :three: Sequence Diagram ```mermaid sequenceDiagram activate Customer participant Customer as Customer participant A as : Search Page participant B as : Search Result Page participant C as : Catalog participant D as : Search Result Customer->>+A: 1: onSearch(author) A->>A: 1.1: validateSearchCriteria() alt author entered A->>C: 1.2: searchByAuthor(author) activate C C->>+D: 1.2.1: create() D->>-B: 1.2.1.1: display() activate B deactivate B else author not entered deactivate C A->>-A: displayErrorMessage() end deactivate Customer ``` ```= sequenceDiagram activate Customer participant Customer as Customer participant A as : Search Page participant B as : Search Result Page participant C as : Catalog participant D as : Search Result Customer->>+A: 1: onSearch(author) A->>A: 1.1: validateSearchCriteria() alt author entered A->>C: 1.2: searchByAuthor(author) activate C C->>+D: 1.2.1: create() D->>-B: 1.2.1.1: display() activate B deactivate B else author not entered deactivate C A->>-A: displayErrorMessage() end deactivate Customer ``` --- ## :four: State Chart Diagram [](https://mermaid-js.github.io/mermaid-live-editor/#/edit/eyJjb2RlIjoic3RhdGVEaWFncmFtIFxuXHRbKl0gLS0-IElkbGVcblx0c3RhdGUgSWRsZSB7fVxuICBJZGxlIC0tPiBWZXJpZnlBY2NvdW50XG4gIHN0YXRlIFZlcmlmeUFjY291bnQge1xuICAgIHN0YXRlIFZlcmlmeUNhcmQge1xuICAgICAgY2FyZFN1Ym1pdHRlZFxuICAgICAgcmVhZENhcmRcbiAgICAgIHJldHVybkNhcmRcbiAgICB9IFxuICAgIHN0YXRlIENhcmRWYWxpZCB7fVxuXG4gICAgVmVyaWZ5Q2FyZCAtLT4gaXNDYXJkVmFsaWRcbiAgICBpc0NhcmRWYWxpZCAtLT4gQ2FyZFZhbGlkOiB0cnVlXG4gICAgaXNDYXJkVmFsaWQgLS0-IElkbGU6IGZhbHNlXG4gICAgc3RhdGUgSWRsZSB7fVxuICAgIElkbGUgLS0-IFZlcmlmeUNhcmRcblxuICAgIENhcmRWYWxpZCAtLT4gVmVyaWZ5UGluXG4gICAgc3RhdGUgVmVyaWZ5UGluIHtcbiAgICAgIHBpblN1Ym1pdHRlZFxuICAgICAgY2hlY2tQaW5cbiAgICAgIHJldHVybkNhcmRcbiAgICB9XG4gICAgVmVyaWZ5UGluIC0tPiBpc1BpbkNvcnJlY3RcbiAgICBpc1BpbkNvcnJlY3QgLS0-IFBpbkNvcnJlY3QgOiBbcGluVmFsaWRdXG4gICAgaXNQaW5Db3JyZWN0IC0tPiBQaW5JbmNvcnJlY3QgOiBbZWxzZV1cbiAgICAgIFxuICAgIHN0YXRlIFBpbkNvcnJlY3Qge31cbiAgICBzdGF0ZSBQaW5JbmNvcnJlY3Qge31cblxuICAgIFBpbkluY29ycmVjdCAtLT4gVmVyaWZ5UGluOiBbdHJpZXMgPCBtYXhUcmllc10gLyB0cmllcysrICBcbiAgfVxuICBzdGF0ZSBBY2NvdW50QWN0aW9ucyB7fVxuICBzdGF0ZSBEaXNwZW5zZU1vbmV5IHt9XG4gIHN0YXRlIFByaW50UmVjZWlwdCB7fVxuICBBY2NvdW50QWN0aW9ucyAtLT4gRGlzcGVuc2VNb25leVxuICBBY2NvdW50QWN0aW9ucyAtLT4gUHJpbnRSZWNlaXB0XG4gIERpc3BlbnNlTW9uZXkgLS0-IFByaW50UmVjZWlwdFxuICBEaXNwZW5zZU1vbmV5IC0tPiBbKl0gXG4gIFByaW50UmVjZWlwdCAtLT4gWypdICIsIm1lcm1haWQiOnsidGhlbWUiOiJkZWZhdWx0In0sInVwZGF0ZUVkaXRvciI6ZmFsc2V9) ```= stateDiagram [*] --> Idle state Idle {} Idle --> VerifyAccount state VerifyAccount { state VerifyCard { cardSubmitted readCard returnCard } state CardValid {} VerifyCard --> isCardValid isCardValid --> CardValid: true isCardValid --> Idle: false state Idle {} Idle --> VerifyCard CardValid --> VerifyPin state VerifyPin { pinSubmitted checkPin returnCard } VerifyPin --> isPinCorrect isPinCorrect --> PinCorrect : [pinValid] isPinCorrect --> PinIncorrect : [else] state PinCorrect {} state PinIncorrect {} PinIncorrect --> VerifyPin: [tries < maxTries] / tries++ } state AccountActions {} state DispenseMoney {} state PrintReceipt {} AccountActions --> DispenseMoney AccountActions --> PrintReceipt DispenseMoney --> PrintReceipt DispenseMoney --> [*] PrintReceipt --> [*] ```
×
Sign in
Email
Password
Forgot password
or
By clicking below, you agree to our
terms of service
.
Sign in via Facebook
Sign in via Twitter
Sign in via GitHub
Sign in via Dropbox
Sign in with Wallet
Wallet (
)
Connect another wallet
New to HackMD?
Sign up