## 📡 Detecção de Objetos Voadores por Imagem de Radar com IA
---
## Acompanhamento do Mestrado
- **Pilar 1:** 🔎 Revisão Sistemática da Literatura
- **Pilar 2:** 📚 Fundamentação Teórica
- **Pilar 3:** ✨ Análise de Modelo de Referência
---
## 🔎 Revisão Sistemática da Literatura (PRISMA)
#### **Objetivo:** Mapear o estado da arte em detecção de objetos com radar e IA.
<div style="font-size:0.8em">
**Status Atual:**
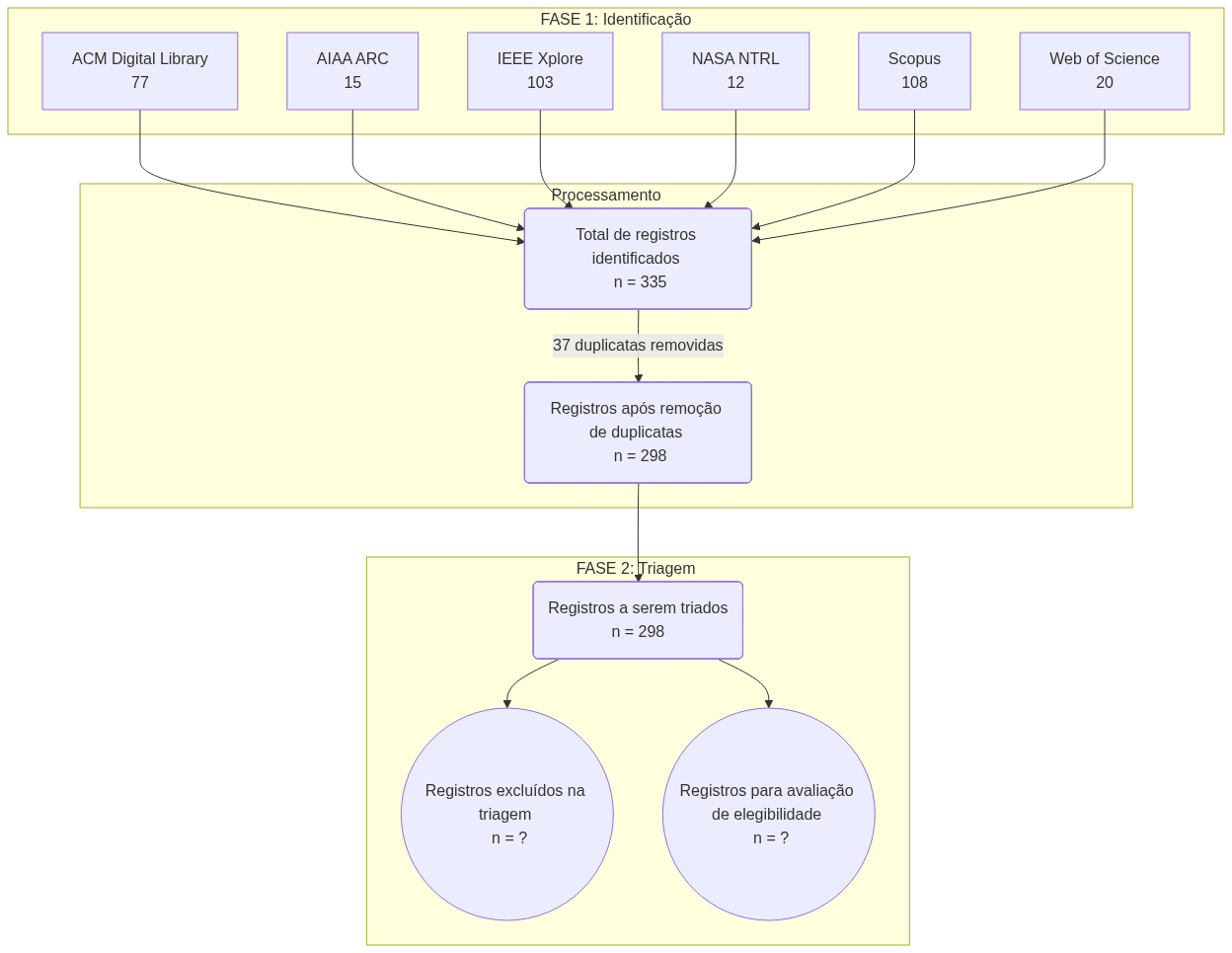
- **Fase:** `Screening` (Triagem por Título e Resumo).
- **Artigos para análise:** **298**
- **Progresso da Triagem:** 0 / 298 (0%) **Próximos Passos:**
1. Concluir a triagem dos 298 artigos.
2. Passar para a fase de Elegibilidade (leitura completa).
3. Extração dos dados dos artigos selecionados.
</div>
----
[](https://mermaid.live/edit#pako:eNptksGO2jAQQH9l5L2AlE2DE0IcUaRAQFqpvezuaZWLiQeImtjIdqpSlq_poaee-gn8WB0CKw71yda8eTMjz5GUSiBJyVbz_Q6-PBcS3MkGBZmuZyMfnnFbGauVgSeB0labquRCmemn9Wy61rPBvDUlB2wghjU3aEAgiI4YdmEJnyEMxwUZ9t7Hx9l7OAHR7mvnsdyAxkZ9rwQ37zDvi1Ifsv35r4Ecr9z59_mXulXslJQl90pY9JmhD0_y_KeslGsBXnXFt66xwUupEWUlt8P_OXqLsYcaIYNNVdfpQx4vs1XidXN_w_RhnGf5kt6D8xs4WtHl_AOMkgWbB_fg4gqu8mW-XHyAqxGLkox4pEHd8Eq4Dzh2aQWxO2ywIKm7CtzwtrYFKeTJoby16uUgS5Ja3aJHtGq3O5JueG3cq90LbjF3I2ve3JA9lyQ9kh8kTWJ_HDPGaBCPI8pi5pEDSUfRyKdRxCIWRkFCg_DkkZ9KufzATybjwB1K2YTFEaMX29sl2MtRVFbpr_36XLbIc1vUzXJtSaMUqBeqlZakE3r6B7GQvk4)
----
[](https://mermaid.live/edit#pako:eNp9VNmO2jAU_ZUrP1QgMShLQ0LUTpVhG2ZTBUitCn0w8YWxlNiR44yGovmaPvSpT_0EfqxOQiFVF0tGuT7L9T0o2ZNYMiQh2SqaPcJiuBJgVl6s64MVGUfzEdghTBkKzTc8podvh69yRWpmuRhXGGsuBdzNzqfRMhrcw5BvuaYJ3PG1omoHb9bqEnz_85l3tYymUQTRbFCDttcAB8vpaDSCj1kiFR5xy20QhsuHaB7Bw2J2d4SdBjpazmOZFfkvZdDAxssPuAa5gXnMUcRHd8c6UlCwlfgjjfdKxpjnNDVh_CODxdX5dNJayHJ6hqBwy3OtZA78lCSTx5sJeAuu67XPyuvW7CSg2eFHbgxSWUVfurEiS4yBpg0Dpx-0_3f36p90QlgoTreYQmseK0TBxbbdnGTa7Aw5mr6gjeS3y557leum1dDgc5wUh-8lXdBKWTY7Kd-1G8LbpjCjigJ9ogmnpzkxMfCaJ5xRhn8xqSYtH-rfCF7BldkDs4dmj8wew8XFJUxqwsQU4PrN_Mpcn4x_XvGua951VUzrYloVN83ilnRIiiqlnJmXZ19CK6IfMcUVCc0jww0tEl3m-mKotNByvhMxCbUqsEOULLaPJNzQJDdVkTGqcWiCUjQ9nWZUkHBPnkno2F2v5_WcwPJs3_MD2-mQHQn7XtfrB24Q9Hw78L2XDvkipdHbXatvWXbgWb2eZbmu41Vmnyqw7o-Ma6nu61e_-gJ0zBegnOXYXJlgUQ1kIbQxfO29_ATd6jsJ)
---
## 📚 Fundamentação Teórica
#### **Objetivo:** Construir um capítulo de referencial teórico sólido e focado.
**Método:** Análise profunda de 2 a 3 artigos de revisão que são referência na área.
<div style="font-size:0.8em">
**Lista de Tarefas:**
- [ ] Pesquisar e selecionar os 2-3 artigos de revisão mais relevantes.
- [ ] Fazer a leitura e fichamento detalhado dos artigos selecionados.
- [ ] Sintetizar as informações e estruturar o esqueleto do capítulo.
- [ ] Iniciar a escrita do rascunho do capítulo.
</div>
---
## ✨ Análise de Modelo de Referência
#### **Objetivo:** Identificar e analisar um modelo exemplo para servir de base para o desenvolvimento do nosso próprio algoritmo.
**Status:** Não iniciado.
<div style="font-size:0.7em">
**Plano de Ação (Próximas Semanas):**
- [ ] Procurar artigos bem documentados que disponibilizam seu código-fonte e dados.
- [ ] Definir um escopo de experimento que seja viável no tempo disponível.
- [ ] Selecionar o modelo de referência principal para o estudo aprofundado
</div>
---
## 📅 Resumo da Semana e Foco
#### Um balanço rápido do que foi feito e para onde vamos
----
**Estrutura do Trabalho**: Validei e refinei a estrutura da qualificação em LaTeX, alinhando cada seção com os itens do PRISMA
----
**Estratégia de Busca**: Foi definido os conceitos, palavras-chave e critérios de exclusão para uma busca sistemática altamente focada
----
**Execução da Busca Principal**: Foi realizado a busca sistemática em todas as 6 bases (`IEEE`, `ACM`, `Scopus`, `WoS`, `AIAA`, `NASA`) e registrado os resultados em um diário de busca
----
**Busca de Apoio**: Realizada uma busca focada para encontrar os principais artigos de revisão para o embasamento teórico
----
**Consolidação e Limpeza**: Foi estabelecido o plano para exportar todos os resultados, importá-los para o Zotero, removendo duplicatas, chegando a uma lista final de 298 artigos únicos para a triagem
---
## Dúvidas e Próximos Passos
{"title":"Detecção de Objetos Voadores por Imagem de Radar com IA","description":"Autor: Seu NomeOrientador(a): Nome do(a) Orientador(a)Data: 21/07/2025 –-","slideOptions":"{\"theme\":\"beige\"}","contributors":"[{\"id\":\"09cd127c-faed-47a5-8f63-7a0843045d46\",\"add\":7439,\"del\":1795,\"latestUpdatedAt\":1753058172882}]"}