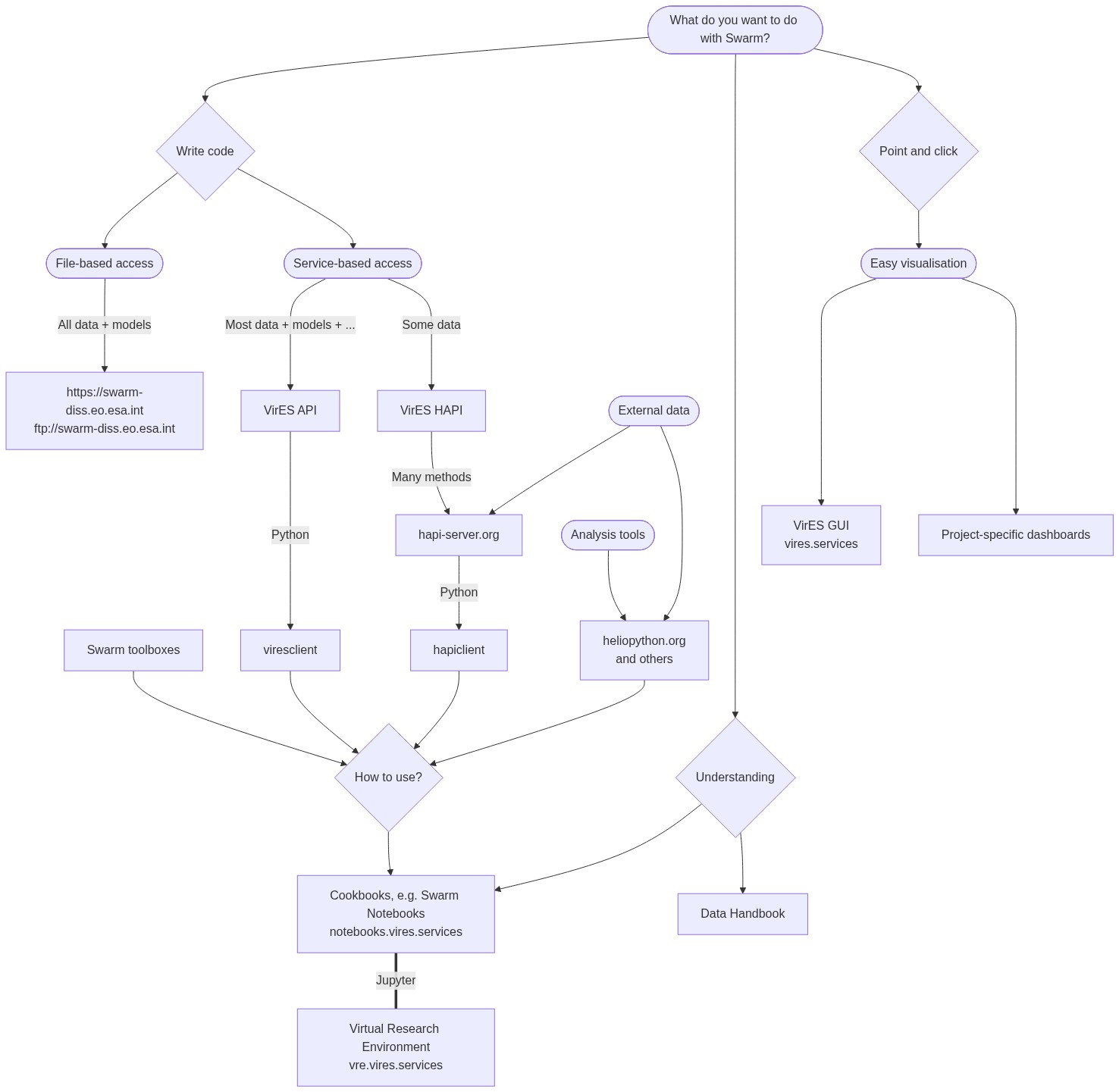
# Data/service Landscape [WIP] Flowchart for Swarm users - add to https://earth.esa.int/eogateway/missions/swarm/data ? [](https://mermaid.live/edit#pako:eNqFVGtP2zAU_StXkboWiaZqiyY1mkBA2UCatGoVIC3lw218SzxSO7KddlnIf5-dRyl0bP7g2Pd1zj12XHiRZOQFXqcDBRfcBFB0TUxr6gbQXaKm7jHUhjtUHJcJaespoLuSwsz57ypu-DH91S3LstNZiIV4VJjG8PW7W4Md573wPkYDTEIuM9iiMGCk2265iWG-RbU-eziCfv8ULobwAS5Gbhq3-RfD4l5xQ-Colo1tVMwkt4VQMIgSHj21jnFxKxgpbazn01KdNp8p15HckCrbqpfDXviZJ9R3TTLAKCKtH44a56gXzkltePSOf9wLr1DnsOE6w4RrNFyKnfcknCnJssjAtYVfSvnkKGjXaNwYfEJlYp80-raNhzrRjaoZWwIWXmxMqoPB4B-Jg4VXp7ZSVSpeOhUvR61UtW3cClRvT16EsAZrmQ5DK5KmNRdVN6CtAKR2zPvMen2S73KeDt9yfpviyLYCVgwb5JPwjqurOXy5vbHm89mNA91wRdrX9SnoQ7R9hV7HvtbEBlqQ51luYinOnmGWh1W4LUPCOCQhDTlptf8fzFm-h_le1l_Rb4QhJVNSuOQJN7nlcW37DK-bZmNMeb8W3Jfq8bD_gYs4IOTS9yi9qfJK7lrpycRdzZ8Umb5OKeIrHgFDHS8lKqYdLKONXx2ePbvIVTlUfjLZwzyIf0Gt52_29VBTNNgLq2Vzr3Tzx7sWvGNvTWqNnNmXqHBpC696cxZeYJeMVpgl1e0pbShmRs5zEXmBURkde1nK0NCUo3141l6wwkTvrFeMG6l2RiWzx3i3S1H8kLJNKf8AIkmgZA) --- [](https://mermaid.live/edit#pako:eNqNVV1v2jAU_StWpE5Ua4JIeClaW1EIpUib0FjXh8CDSS7EaxIj24Ei4L_vOk5KaMe2SEhxfO-559wvdlbII7A61lLQVUx-9KfZNCP4dBvBc0wViTjZ8pxsaKaI4vq4YSomkw0V6d3sktj2Lblv7Z4FU0A01qH0Nzfe7imLQEhFs4hly9NLdzfmDHHxjoQJC18OVfT7VmHRazWCAUvAnlMJEaFhCFLOLk9t3EYwAbFm4Rkz15h5jcCnckvWTOY0YZIqxjNtZMx6Gg3t9t0kIRFVlHwmKcpJ5J70W0Gs1Ep2mk2pddsRk9IB7oCkDgr4Mhe3C7U6dz0zEfRTqEQ8MrX-iji1SlZuyeorl-qUFr44joPk3OAnE_6EdMePs3deE55C4YVmXmk2PNpdXBCZz03lzaVOJIi3W_30XXJzc4P-b18hi8o4no6DgfrtEvzh6VEnY80ESEeaqsiP-ts1_ae2lfBBOyhaDHuOJ3P-iihFGR_Mdb9SON6qmGd7MmgFBRAGgD9kfNB6H9EYOgJopGKIeCgdxnV04-q7FPvlVYHIqOmHstd9t2TgEVMYmm1JCsgiwk7x3SCmK2bLIo8OF8sPVHy3RuWdcaXeNz17VGdgz4mrIy5xOvO5E_K0Dt40rvaqADzKxLx80v5FandDvtEznku4Kwd14AUxJIwbP01Rl1fPK8esidOi1Bh5dY2nAEeNFGMPcXq7mOKtZLKotSzzPPAqjg_FedQKepy_zPEnrwg4S8fsIPKNKyi-amZZdXD-0YKjekOc86qo1ueEHJEQQ0_GfpSjOhB7MipGUeF6Id9BAhVhTPwMMXmWglkTawHnqdXo1UuKQCquNkMT-JIq2NBts0hXuT8Qt8a2mNBy_Xll-k6OvXbQ18tkiKXUyj_kp9f-DwIpLi1coiWH5krwKA-VrafFjkvkY68dt8X1dTAW_BegrVxByBYsxBGT8ZxTEemEWFdWCiKlLMJ_pp12n1rYbylq7OBrBAuaJ8WSPKBpvsKI4EdMcWF1FjSRcGXRXPHJNgvfPhirPqNYx7T8evgNCPE1ew)
×
Sign in
Email
Password
Forgot password
or
By clicking below, you agree to our
terms of service
.
Sign in via Facebook
Sign in via Twitter
Sign in via GitHub
Sign in via Dropbox
Sign in with Wallet
Wallet (
)
Connect another wallet
New to HackMD?
Sign up