---
title : règles de constitution des lots d'une campagne - remise en collecte
---
# Définitions
**Série :** Une série d’opérations statistiques englobe un ensemble d’opérations statistiques identiques de millésimes différents. Ex : TIC
**Opération :** Une opération statistique peut être définie comme l'ensemble des phases de collecte, de traitement voire de diffusion de données. Cet ensemble est millésimé. Il s'agit d'enquêtes statistiques ou d'utilisation de données administratives (ex : l'enquête de fréquentation dans l'hôtellerie 2016, les Déclarations Annuelles de Données Sociales 2015) ou des nouvelles sources de données (ex : mégadonnées ou autres).
Une opération peut contenir plusieurs campagnes de collecte. Ex : TIC 2023, EEC 2023
**Campagne :** ensemble de phases de collecte qui se suffisent pour mener à de la production de résultats. Ex : TIC 2023, Camme 2023 janvier, Logement 2023, EEC 2023 T3
**lot/partition :** Un lot est une partition d'un échantillon. Elle constitue un découpage d’une campagne pour répondre à des objectifs opérationnels (suivi de gestionnaire, suivi d'enquêteur, questionnaire différent, temporalité différente, protocole de communication différent...). Une unité de collecte appartient à un et un seul lot à un instant donné, mais peut être basculée dans un autre lot - d'une même campagne ou d'une autre campagne - selon des règles de gestion. Il ne donne pas lieu à une diffusion statistique.
# Camme
* Critères de mise en collecte d'un mois donné (une campagne donnée)
* lot 1 : toutes les unités entrantes
* lot 2 : tous les répondants du lot 1 du mois précédent (campagne précédente)
* lot 3 : tous les répondants du lot 1 de 2 mois avant - les refus du lot 2 du mois précédent => y compris les IAJ, absents et UE non traitées
Rmq :
- "répondant" du lot 1 = il faut répondre au moins au module socio-démographique
# TIC
* Critères de mise en collecte d'une année donnée (une campagne donnée)
* lot 1 : toutes les UE de la collecte téléphone
* lot 2 : toutes les UE de la collecte web
* lot 3 : tous les non-répondants du lot 1 (lot construit à une date donnée)
Rmq :
- non répondant du lot 1 = "ceux qui ne sont ni en enquête réussie, ni en enquête partiellement réussie. Mais ça ne concerne que les UE en métropole. Concerne aussi les refus et hors champ de tout type"
-> à discuter pour ce qui est de la bascule des refus/HC
-> voir pour distinguer lot téléphone métropole/DOM si gestion différente
# SRCV
* Critères de mise en collecte d'une année donnée (une campagne donnée)
* lot 1 : toutes les unités entrantes
* lot 2 : toutes les UE du lot 1 de l'année précédente qui ont au moins un QI complété (= au moins un individu panel pour lequel on a des infos en 1e interro)
* lot 3 : toutes les UE du lot 2 de l'année précédente qui ont au moins un QI complété
* lot 4 : toutes les UE non répondante au lot 2 l'année précédente, mais répondante du lot 1 2 ans avant
* lot 5 : toutes les UE du lot 3 ou 4 de l'année précédente qui ont au moins un QI complété
* lot 6 : toutes les UE non répondante au lot 3 l'année précédente, mais répondante du lot 2 2 ans avant
Rmq :
- attention, il semblerait que des individus puissent devenir panel post 1e interro (n'avaient pas 15 ans en première interro) ?
- pour qualifier un "répondant" d'une réinterrogation, c'est n'importe quel QI, ou ça doit concerner le panel ?
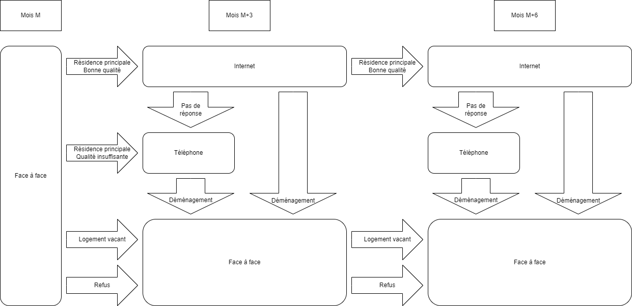
# Logement
* Critères de mise en collecte d'une année donnée (une campagne donnée)
* lot 1 : web monomode : toutes les UE de l'échantillon de contrôle web
* lot 2 : web séquence 1 partie 1 : toutes les UE de l'échantillon multimode de la première partition d'échantillon
* lot 3 : web séquence 2 partie 1 : toutes les UE répondantes du lot 2 dont la qualité est suffisante
* lot 4 : web séquence 3 partie 1 : toutes les UE répondantes du lot 3 dont la qualité est suffisante
* lot 5 : téléphone séquence 1 partie 1 : toutes les UE non répondantes du lot 2
* lot 6 : téléphone séquence 1 partie 1 : toutes les UE du lot 2 dont la qualité est insuffisante
* lot 7 : téléphone séquence 2 partie 1 : toutes les UE répondantes des lot 5 ou 6
* lot 8 : téléphone séquence 3 partie 1 : toutes les UE répondantes du lot 7
* lot 9 : web séquence 1 partie 2 : toutes les UE de l'échantillon multimode de la seconde partition d'échantillon
* lot 10 : web séquence 2 partie 2 : toutes les UE répondantes du lot 9 dont la qualité est suffisante
* lot 11 : web séquence 3 partie 2 : toutes les UE répondantes du lot 10 dont la qualité est suffisante
* lot 12 : téléphone séquence 1 partie 2 : toutes les UE non répondantes du lot 9
* lot 13 : téléphone séquence 1 partie 2 : toutes les UE du lot 9 dont la qualité est insuffisante
* lot 14 : téléphone séquence 2 partie 2 : toutes les UE répondantes des lot 12 ou 13
* lot 15 : téléphone séquence 3 partie 2 : toutes les UE répondantes du lot 14
* lot 16 : faf multimode : toutes les UE non répondantes des lots 12 ou 13
* lot 17 : faf monomode : toutes les UE de l'échantillon de contrôle faf
Rmq :
- qualité suffisante = ?
- répondant = ?
# VPP
Pour une campagne de collecte donnée qui correspond à un trimestre (ex 2023T3), les UE en première interrogation sont réparties sur 3 collectes mensuelles. Les réinterrogations d'une UE se font ensuite tous les 3 mois, pour un total de 6 interrogations.
Pour un même mois de collecte, il est nécessaire de distinguer le rang d'interrogation des UE en collecte (1 à 6). Pour les UE en réinterrogation, à l'issue de la phase de collecte web, il est nécessaire d'identifier les UE non répondantes que l'on bascule sur une collecte téléphone pour cette interrogation.
A priori pas de besoin de découpage supplémentaire, à voir dans le détail (stratégie de communication, information pour l'enquêteur du résultat ou mode à l'interrogation précédente...)
Il y aurait donc pour une campagne donnée (= un trimestre donné), au total de 3 x (1 + 2 x 5) = 33 lots :
- lot 1 : téléphone 1e interrogation M1 : toutes les unités entrantes du M1
- lot 2 : web 2e interrogation M1 : toutes les unités du lot 1 de la campagne précédente qui n'ont pas refusé
- lot 3 : bascule téléphone 2e interrogation M1 : toutes les unités non répondante au lot 2
- lot 4 : web 3e interrogation M1 : les unités répondantes du lot 2 ou 3 de la campagne précédente, ou non-répondantes (IAJ uniquement, on fait sauter les refus/HC) au lot 3 de la campagne précédente mais répondantes du lot 1 de la campagne n-2
- lot 5 : bascule téléphone 3e interrogation M1 : toutes les unités non répondante au lot 4
- lot 6 : web 4e interrogation M1 : les unités répondantes du lot 4 ou 5 de la campagne précédente, ou non-répondantes (IAJ uniquement, on fait sauter les refus/HC) au lot 5 de la campagne précédente mais répondantes du lot 2 ou 3 de la campagne n-2
- lot 7 : bascule téléphone 4e interrogation M1 : toutes les unités non répondante au lot 6
- lot 8 : web 5e interrogation M1 : les unités répondantes du lot 6 ou 7 de la campagne précédente, ou non-répondantes (IAJ uniquement, on fait sauter les refus/HC) au lot 7 de la campagne précédente mais répondantes du lot 4 ou 5 de la campagne n-2
- lot 9 : bascule téléphone 5e interrogation M1 : toutes les unités non répondante au lot 8
- lot 10 : web 6e interrogation M1 : les unités répondantes du lot 8 ou 9 de la campagne précédente, ou non-répondantes (IAJ uniquement, on fait sauter les refus/HC) au lot 9 de la campagne précédente mais répondantes du lot 6 ou 7 de la campagne n-2
- lot 11 : bascule téléphone 6e interrogation M1 : toutes les unités non répondante au lot 10
- lots 12 à 22 : la même chose pour les UE du M2
- lots 23 à 33 : la même chose pour les UE du M3
# L&C
# CDT/RPS
* Critères de mise en collecte d'une année donnée (une campagne donnée)
* lot 1 : toutes les unités entrantes
* lot 2 : toutes les UE du lot 1 de la précédente édition qui ont au moins un QI complété
* lot 3 : toutes les UE du lot 2 de la précédente édition qui ont au moins un QI complété
# EEC
Pour une campagne de collecte donnée (ex 2023T3), les UE en première interrogation sont réparties selon leur semaine de référence (13 semaines par trimestre). Les réinterrogations se font tous les 3 mois (= 13 semaines)
Pour une même semaine de collecte, il est nécessaire de distinguer le rang d'interrogation des UE (1 à 6).
A priori pas de besoin de découpage supplémentaire, à voir dans le détail (stratégie de communication, information pour l'enquêteur du résultat ou mode à l'interrogation précédente...)
Il y aurait donc pour une campagne donnée, au total 6 x 13 = 78 lots :
- lot 1 à 6 : UE de la semaine 1 de la campagne
- lot 7 à 12 : UE de la semaine 2 de la campagne
- ...
- lot 73 à 78 : UE de la semaine 13 de la campagne
Rmq :
- se faire confirmer ce que deviennent les non-répondants par téléphone à une interrogation (IAJ/refus/HC) => on réinterroge ?
- les refus 2 fois de suite ne sont pas réinterrogés
- le mode d'une interrogation ne permet pas de déduire le mode de la prochaine interrogation ; c'est la qualité qui mène au web/tel, ou le résultat (logement vacant / refus) qui mène au faf
<br>
