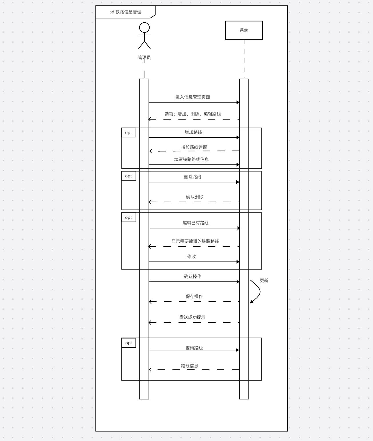
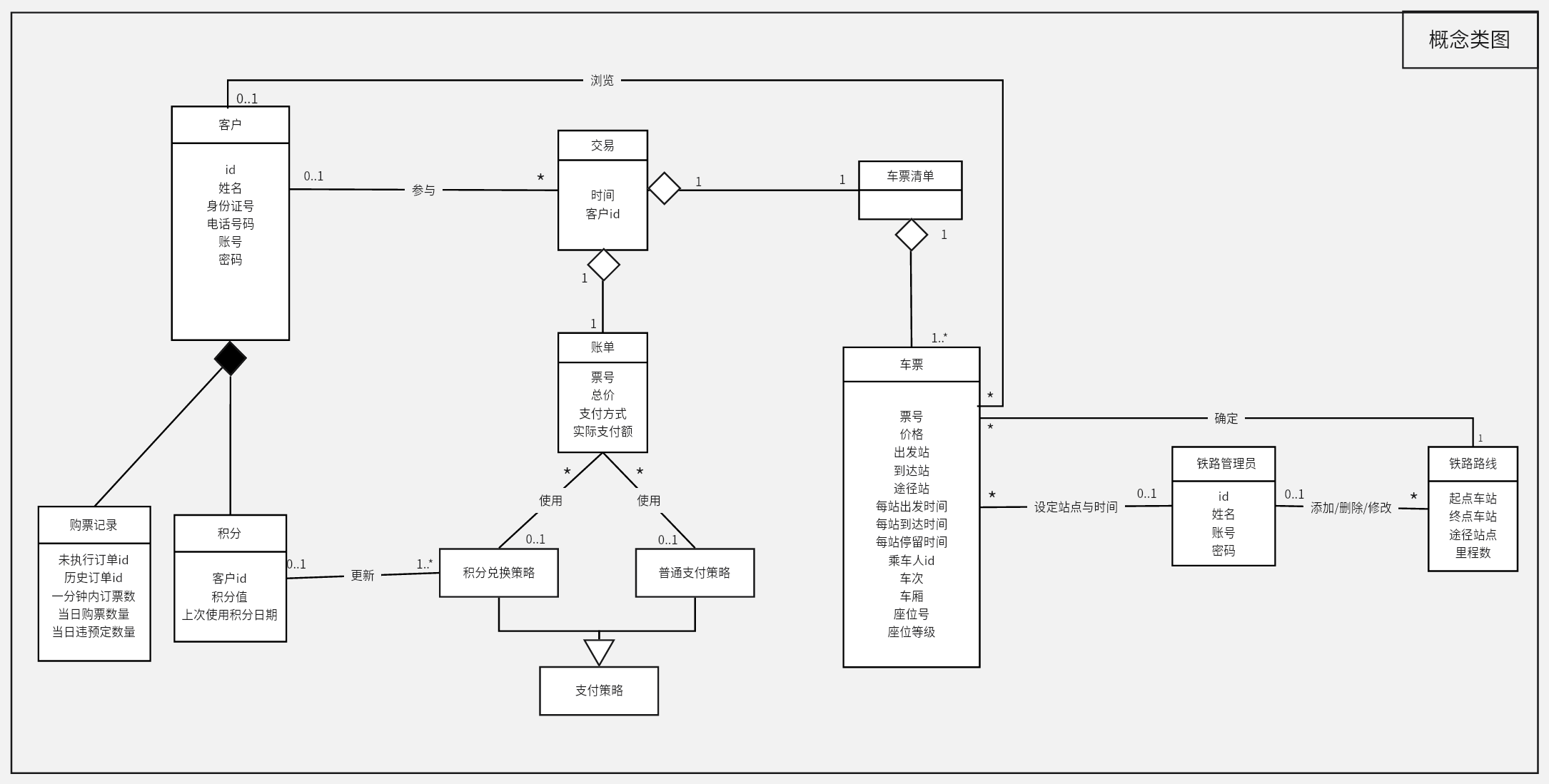
# lab3 ### 小组成员:金语盼 211250028, 陈泓雨 211250012, 王骏佳 211250206, 刘子恒 211870018 ### 分工:<br> 系统顺序图:陈泓雨<br> 概念类图:刘子恒<br> 状态图:金语盼 ## **1 系统顺序图** ### **1.1 个人基本信息管理** <br> ### **1.2 浏览车票详细信息** <br> ### **1.3 购买车票** <br> ### **1.4 铁路信息管理** <br> ### **1.5 车票信息管理** <br> ## **2 概念类图** <br> ## **3 状态图** ### **3.1 个人基本信息管理** <br> ### **3.2 浏览车票详细信息** <br> ### **3.3 购买车票** <br> ### **3.4 铁路信息管理** <br> ### **3.5 车票信息管理** <br>
×
Sign in
Email
Password
Forgot password
or
By clicking below, you agree to our
terms of service
.
Sign in via Facebook
Sign in via Twitter
Sign in via GitHub
Sign in via Dropbox
Sign in with Wallet
Wallet (
)
Connect another wallet
New to HackMD?
Sign up