# ECF API Salle De SPORT 2022
###### Développé par: `Jeannette David` Graduate Développeur web Full Stack
> ### Lien du projet en ligne : https://madnessfitness.fr
> :arrow_right: Présentation du projet : <br>
#### Identifiants de l'application (Administrateur) :
- Login : admin
- Mot de passe : 123456789
---
# :memo: Les Compétences de l'examen :
### Activité – Type 1 : Développer la partie front-end d’une application web ou web mobile en intégrant les recommandations de sécurité
- Maquetter une application.
- Réaliser une interface utilisateur web statique et adaptable.
- Développer une interface utilisateur web dynamique.
- Réaliser une interface utilisateur avec une solution de gestion de contenu ou e-commerce.
### Activité – Type 2 : Développer la partie back-end d’une application web ou web mobile en intégrant les recommandations de sécurité
- Créer une base de données.
- Développer les composants d’accès aux données.
- Développer la partie back-end d’une application web ou web mobile.
- Élaborer et mettre en œuvre des composants dans une application de gestion de contenu ou e-commerce.
---
# :bookmark_tabs: L'Application :
### -Résumer :
L’application est une grande marque de salle de sport qui souhaite la création d’une
Interface simple à destination de ses équipes qui gèrent les droits d'accès à ses
Franchisés qui possèdent des salles de sport.
L’interface sera utilisée par l’équipe technique de développement de la marque.
### -Description :
<b>L'application</b> Madness Fitness dispose de 3 rôles distinct : <br>
- Un Administrateur
- Des Franchises
- Des Structures <br>
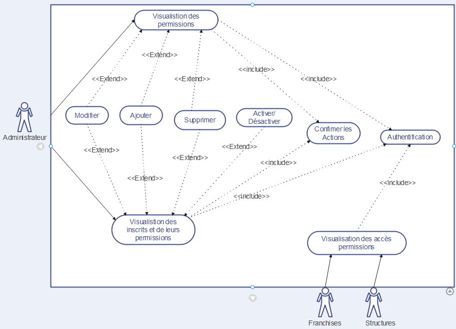
Ces rôles possèdent des accès différents à la plateforme.En effet, L'administrateur est celui qui gère l'ensemble des utilisateurs qui possèdent des permissions. L'admin peut entre autres ajouter, modifier, supprimer, activer et désactiver ce qu'il veut ( Que ce soit des Franchises ou Structures)il peut aussi ajouter, modifier et supprimer des permissions.
Les permissions sont en fait des droits que l'admin peut accorder à ses utilisateurs. Celui-ci peut en effet attribuer des droits pour chaque Franchise qui seront hérité par l'essemble des structures qui lui appartienne .<br>
- <b>Point essentiel</b> : si jamais l'admin décide de supprimer une Franchise celle-ci enclenchera avec elle la suppression de toutes ces salles de sport et de ses permissions.Tout simplement car elles sont liées entre elles. À l'inverse si l'admin décide de supprimer une Structure alors celle-ci n'impactera pas les autres salles ni la Franchise elle-même, car les Structures sont indépendantes.Les Structures sont juste lié à une Franchise parent qui leur accorde des permissions.
Par la suite, les utilisateurs que ce soit des Franchises ou Structures peuvent se connecter sur la plateforme. Seulement il n'y a que l'admin qui à le droit de gérer l'ensemble de l'application. Les utilisateurs, lorsqu'il se connecte, ont uniquement le droit de voir leurs permissions.
---
# Les Technologies Utilisés :
### Technologie Front-end :
- PHP, HTML, CSS, JAVASCRIPT
### Technologie Back-end :
- IDE DATAGRIP -> Pour écrire mes requêtes SQL
- Server MY SQL (Phpmyadmin)
### - Framework :
- LARAVEL, Boostrap, Ionic, Summernote, ADMINLTE
### - Librairie :
- JQuery, Font Awesome, Overlayscrollbars
### - Plugin :
- DataTable
---
# :closed_lock_with_key: La Sécurité :
L'application possède une multitude d'option de sécurté :+1: <br>
Celle-ci comprends,une protection contre les :<br>
- <b>Injection SQL</b>
- <b>Failes XSS </b> <br>
L'appication web est également protégé vis à vis des formulaires vide. <b>Des messages d'erreurs</b> seront affichés au cas ou l'utilisateur ne saisi pas correctement les formulaires. <br>
- Les Mots de passe sont également hashé dans la Base de Données pour sécuriser les données.
### Utilisation des $session et Protection CSRF
En effet le $session est utilisé dans l'appication afin de bien authentifier l'utilisateur. Afin de garentir l'aspect sécurté de connexion et d'utilisation une protection supplémentaire CSRF permettra à l'utilisateur de sécuriser ses actions et sa connexion sur son compte. Cela protège aussi contre une attaque de type « Man-In-The-Middle » qui est possible sous HTTPS lors de l’utilisation d’une valeur secrète indépendante de la session.
- Passage à un protocole HTTPS pour sécuriser les données et l'application.
---
# :computer: Déploiment de l'application en Local
- Télécharger le dossier <b>.zip</b> puis veuillez extraire les fichiers dans votre serveur local.
- Installer la Base de données <b>user_management</b> dans votre serveur web local mysql. Puis Importer la Base de données
- Ouvrez le projet avec votre éditeur de code :
- Effectuer la commande suivante dans votre terminal : :arrow_down:
```javascript
>composer install
```
- Créer le fichier <b>.env</b> à la racine du projet. <br>
- Veuillez par la suite compléter le fichier .env avec vos données.
Pour cela vous pouvez vous aider du fichier <b>.env.exemple</b> <br>
copier - coller les données du fichier .env.exemple dans .env que vous venez de créer.
```javascript=8
APP_NAME=Laravel
APP_ENV=local
APP_KEY=
APP_DEBUG=true
APP_LOG_LEVEL=debug
APP_URL=http://localhost/
DB_CONNECTION=mysql
DB_HOST=127.0.0.1
DB_PORT=3306
DB_DATABASE=user_management
DB_USERNAME=root
DB_PASSWORD=
BROADCAST_DRIVER=log
CACHE_DRIVER=file
SESSION_DRIVER=file
SESSION_LIFETIME=120
QUEUE_DRIVER=sync
REDIS_HOST=127.0.0.1
REDIS_PASSWORD=null
REDIS_PORT=6379
MAIL_DRIVER=smtp
MAIL_HOST=smtp.mailtrap.io
MAIL_PORT=2525
MAIL_USERNAME=null
MAIL_PASSWORD=null
MAIL_ENCRYPTION=null
PUSHER_APP_ID=
PUSHER_APP_KEY=
PUSHER_APP_SECRET=
PUSHER_APP_CLUSTER=mt1
```
-Les lignes qui doivent être modifiés par vos données se situe entre <b>15 et 20</b>.
```javascript=15
DB_CONNECTION=mysql
DB_HOST=127.0.0.1
DB_PORT=3306
DB_DATABASE=user_management
DB_USERNAME=root
DB_PASSWORD=
```
-Une fois votre fichier <b>.env</b> configuré passons à la dernière étape :+1:
Pour finir votre installation en local veuillez ouvrir à nouveau votre terminal pour saisir la commande suivante :
```javascript
>php artisan config:cache
```
# Démarer l'application dans votre navigateur : :rocket:
- Ouvrez votre terminal avec votre éditeur de code et effectuer la commande :
```javascript
>php artisan serve
```
- Vous voici arriver devant l'interface de connexion :
### Connexion Pour les Franchises ou Structures :
 <br>
<b>Ou</b>
- Ouvrez votre terminal avec la commande <b>Windows+S</b> dirigez vous sur le projet avec la commande <b>cd</b> pour arriver sur le dossier de l'application dans votre serveur local.
- Effectuer la commande :
```javascript
>php artisan serve
```
---
# :notebook_with_decorative_cover: Les Annexes :
### - La Maquette de l'application se trouve dans le dossier github
## MCD (Model Conceptuel de Données) :

## MLD (Méthode Merise):

## MPD :

## Diagramme de Cas d'utilisation :

## Diagramme de Classe :

## Diagramme de Séquence :
### -ADMINISTRATEUR :


### - Utilisateurs :

## Charte Graphique :

## Wireframe :


---