###### tags: `ANAC`
# Análise Worflow TFS GESI
Demanda: [TFS #7905](https://tfs.anac.gov.br/tfs/ApoioGestaoCollection/ApoioGestaoGtpp/_backlogs/iteration/Plano%20de%20Trabalho%200029)
[](https://tfs.anac.gov.br/tfs/AnacCollection/SimulacaoMDMS/_backlogs?level=Projetos&_a=backlog)
Análise da estrutura do TFS para incorporar as informações de Projetos com o código de plano interno para os projetos da GESI envolvendo fábrica de software.
A análise em questão utilizou a estrutura criada pelo Eder (GESI). Foi criado a collection AnacCollection e o projeto SimulacaoMDMS com o workflow utilizado pela fábrica de software.
### Pontos observados para discussão
1. Dentro do item projeto o conjunto de informações Planning e Classification aparentemente são desnecessários. São utilizados para algum indicador ou está sendo utilizado por algum workflow?
2. O projeto não deverá estar vinculado a release ou sprint (Iteration), devendo permanecer na raíz.
3. O campo de atribuição do projeto está como obrigatório. O campo em questão identificará o servidor da TI da ANAC responsável pelo projeto?
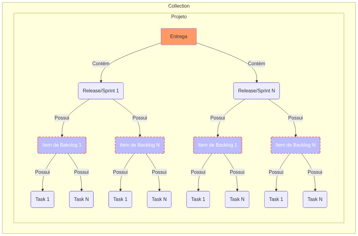
4. A Release/Sprint não possui relação direta com a Entrega, exigindo que os itens de backlogs estabeleçam o vínculo com a entrega, e esta, subsequentemente com o projeto.
----
| Parâmetro TFS | Contexto equivalente |
| ----------- | ----------- |
| Iteration Path | Release/Sprint |
| Area Path | Time (Desenvolvimento/Sustentação) |
| Work Item Type | Bug / Feature / Task / Epic / Backlog Item / Projeto |
### Fluxo Mapeado
[](https://mermaid-js.github.io/mermaid-live-editor/#/edit/eyJjb2RlIjoiZ3JhcGggVERcbiUlRXNxdWVtYSBkZSByZWxhw6fDo28gZW50cmUgb3MgaXRlbnMgZG8gVEZTXG5cdHN1YmdyYXBoIENvbGxlY3Rpb25cblx0XHRzdWJncmFwaCBQcm9qZXRvXG5cdFx0XHRBW0VudHJlZ2FdOjo6cGFpIC0tPiB8Q29udMOpbXxCKFJlbGVhc2UvU3ByaW50IDEpXG5cdFx0XHRBIC0tPiB8Q29udMOpbXxDKFJlbGVhc2UvU3ByaW50IE4pXG5cdFx0XHRCIC0tPiB8UG9zc3VpfEQoSXRlbSBkZSBCYWtjbG9nIDEpOjo6dmluY3VsYVBhaVxuXHRcdFx0QiAtLT4gfFBvc3N1aXxFKEl0ZW0gZGUgQmFja2xvZyBOKTo6OnZpbmN1bGFQYWlcblx0XHRcdEMgLS0-fFBvc3N1aXxGKEl0ZW0gZGUgQmFja2xvZyAxKTo6OnZpbmN1bGFQYWlcblx0XHRcdEMgLS0-fFBvc3N1aXxHKEl0ZW0gZGUgQmFja2xvZyBOKTo6OnZpbmN1bGFQYWlcblx0XHRcdEQgLS0-fFBvc3N1aXxIKFRhc2sgMSlcblx0XHRcdEQgLS0-fFBvc3N1aXxJKFRhc2sgTilcdFx0XHRcdFx0XHRcblx0XHRcdEUgLS0-fFBvc3N1aXxKKFRhc2sgMSlcblx0XHRcdEUgLS0-fFBvc3N1aXxLKFRhc2sgTilcblx0XHRcdEYgLS0-fFBvc3N1aXxMKFRhc2sgMSlcblx0XHRcdEYgLS0-fFBvc3N1aXxNKFRhc2sgTilcblx0XHRcdEcgLS0-fFBvc3N1aXxOKFRhc2sgMSlcblx0XHRcdEcgLS0-fFBvc3N1aXxPKFRhc2sgTilcblx0XHRlbmRcblx0ZW5kXG5cdGNsYXNzRGVmIHBhaSBmaWxsOiNmOTY7XG5cdGNsYXNzRGVmIHZpbmN1bGFQYWkgZmlsbDojYmJmLHN0cm9rZTojZjY2LHN0cm9rZS13aWR0aDoycHgsY29sb3I6I2ZmZixzdHJva2UtZGFzaGFycmF5OiA1LCA1O1xuXG4iLCJtZXJtYWlkIjp7InRoZW1lIjoiZGVmYXVsdCIsInRoZW1lQ1NTIjoiLm5vZGUgcmVjdCB7IGZpbGw6IDsgfSJ9LCJ1cGRhdGVFZGl0b3IiOmZhbHNlfQ)
1. As entregas devem ser relacionadas explicitamente com o projeto.
2. Os itens de backlog devem ser relacionados com a entrega de forma explícita.
### Relacão entre os itens do TFS
[](https://mermaid-js.github.io/mermaid-live-editor/#/edit/eyJjb2RlIjoic3RhdGVEaWFncmFtIFxuXG4gIENhZGFzdHJhcl9Qcm9qZXRvXG4gICAgQ2FkYXN0cmFyX1Byb2pldG8gLS0-IENhZGFzdHJhcl9FbnRyZWdhXG4gICAgQ2FkYXN0cmFyX0VudHJlZ2EgLS0-IFZpbmN1bGFyX0VudHJlZ2Fcblx0XHRWaW5jdWxhcl9FbnRyZWdhIC0tPiBDYWRhc3RyYXJfUHJvamV0byA6IFZpbmN1bGFyIEVudHJlZ2EgYW8gUHJvamV0b1xuICAgIFZpbmN1bGFyX0VudHJlZ2EgLS0-IENhZGFzdHJhcl9JdGVuc19CYWNrbG9nXG4gICAgQ2FkYXN0cmFyX0l0ZW5zX0JhY2tsb2cgLS0-IFZpbmN1bGFyX0l0ZW5zX0JhY2tsb2dcbiAgICBWaW5jdWxhcl9JdGVuc19CYWNrbG9nIC0tPiBDYWRhc3RyYXJfRW50cmVnYSA6IFZpbmN1bGFyIEl0ZW5zIGRlIEJhY2tsb2cgY29tIGEgRW50cmVnYVxuICAgIFZpbmN1bGFyX0l0ZW5zX0JhY2tsb2cgLS0-IENhZGFzdHJhcl9UYXNrIiwibWVybWFpZCI6eyJ0aGVtZSI6ImRlZmF1bHQifSwidXBkYXRlRWRpdG9yIjpmYWxzZX0)
### Simulação das Etapas
1. Etapa de cadastro de Projetos - [Cadastro Projeto](https://www.iorad.com/player/1638293/ANAC-TFS---Cadastro-de-Projeto#viewsteps)
2. Etapa de Cadastro de Entrega e Vínculo com Projeto - [Cadastro de Entrega](http://ior.ad/6SbT)
3. Etapa de Cadastro de Item de Backlog - [Cadastro Item de Backlog](http://ior.ad/6Scn)
4. Etapa de Vínculo do Item de Backlog com a Entrega - [Vínculo Item Backlog](http://ior.ad/6Scu)
---
### Dúvidas
1. Quem atualmente realiza o vínculo dos itens de backlog com as entregas?
2. Quem atualmente realiza o vínculo dos itens de backlog a serem atendidos na release/sprint com a respectiva release/sprint?
---
### Interação com o ALM TFS
| Item TFS | Responsável pelo cadastramento |
| ----------- | ----------- |
| Collection | Gerente ANAC |
| Team Project | Gerente ANAC |
| Projeto | Gerente ANAC |
| Release/Sprint/Plano de Trabalho* | Gerente ANAC |
| Backlog Itens - Negociais | PO |
| Backlog Itens - Técnicos | Dev Team, Scrum Master |
| Task | Dev Team |
(*)Utilizado somente para o contrato de apoio a gestão.
---
### Proposta
1. O responsável realiza o vínculo dos itens de backlog à Entrega, e esta última ao Projeto.
2. Atuação dos respectivos responsáveis da equipe de facilitação para monitorar e zelar pelo correto relacionamento dos itens de backlog e suas releases/sprints, e estas com suas respectivas entregas e projeto.
3. Utilizar o AreaPath (Desenvolvimento/Sustentação) do cadastro do projeto para identificar se o item se trata de um projeto ou de sustentação.
4. O vínculo da Entrega com o Projeto ser feito pelo servidor da TI da ANAC responsável pelo projeto, acredito que seria a mesma pessoa que hoje realiza o cadastro da entrega.
5. O Vínculo dos itens de backlog com a Entrega ser feito pelo Scrum Master ou responsável pelo Apoio Gerencial. Sugiro que o vínculo em questão fique com o apoio gerencial (envolvidos no escritório de projetos).
### Conclusão
A estrutura criada para o projeto SimulacaoMDMS na Collection AnacCollection atende a proposta de utilização da hierarquia com o novo elemento Projeto para identificação dos projetos do PDTI, podendo então ser replicada para os demais projetos que forem cadastrados para o novo PDTI, contudo, é necessário definir como tratar o passivo.