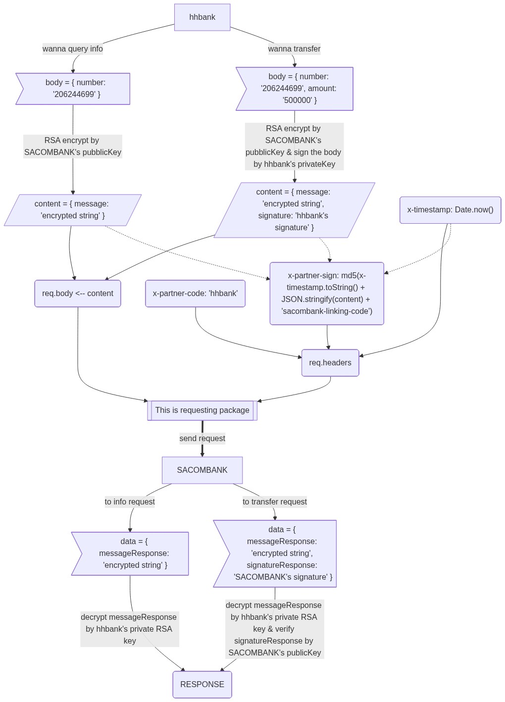
# :memo: Internet Banking API --- ## :loudspeaker: Thông tin nhóm | STT | Họ và tên | MSSV | | -------- | -----------------------|-------- | | 1 | Nguyễn Xuân Nghiêm | 1612427 | | 2 | Ngô Trần Nguyễn | 1612447 | | 3 | Phùng Trí Cường | 1612074 | ## :rocket: Running + type: `nodemon` + host : [https://sacombank-internet-banking.herokuapp.com](https://sacombank-internet-banking.herokuapp.com/) ## SERVICE API: + query account: `./services/accounts/info` + transfer: `./services/accounts/transfer` --- + FLOW: [](https://mermaid-js.github.io/mermaid-live-editor/#/edit/eyJjb2RlIjoiZ3JhcGggVERcbiAgQVtoaGJhbmtdXG4gIGJvZHlpbmZvPlwiYm9keSA9IHsgbnVtYmVyOiAnMjA2MjQ0Njk5JyB9XCJdXG4gIGJvZHl0cmFuc2Zlcj5cImJvZHkgPSB7IG51bWJlcjogJzIwNjI0NDY5OScsIGFtb3VudDogJzUwMDAwMCcgfVwiXVxuICBlbmNyeXB0ZWRCb2R5SW5mb1svXCJjb250ZW50ID0geyBtZXNzYWdlOiAnZW5jcnlwdGVkIHN0cmluZycgfVwiL11cbiAgZW5jcnlwdGVkQm9keVRyYW5zZmVyWy9cImNvbnRlbnQgPSB7IG1lc3NhZ2U6ICdlbmNyeXB0ZWQgc3RyaW5nJywgc2lnbmF0dXJlOiAnaGhiYW5rJ3Mgc2lnbmF0dXJlJyB9XCIvXVxuICB0cyhcIngtdGltZXN0YW1wOiBEYXRlLm5vdygpXCIpXG4gIHNpZ24oXCJ4LXBhcnRuZXItc2lnbjogbWQ1KHgtdGltZXN0YW1wLnRvU3RyaW5nKCkgKyBKU09OLnN0cmluZ2lmeShjb250ZW50KSArICdzYWNvbWJhbmstbGlua2luZy1jb2RlJylcIilcbiAgY29kZShcIngtcGFydG5lci1jb2RlOiAnaGhiYW5rJ1wiKVxuICBwYWNrYWdlUmVxdWVzdFtbVGhpcyBpcyByZXF1ZXN0aW5nIHBhY2thZ2VdXVxuICBBIC0tIHdhbm5hIHF1ZXJ5IGluZm8gLS0-IGJvZHlpbmZvXG4gIEEgLS0gd2FubmEgdHJhbnNmZXIgLS0-IGJvZHl0cmFuc2ZlclxuICBib2R5aW5mbyAtLSBSU0EgZW5jcnlwdCBieSBTQUNPTUJBTksncyBwdWJibGljS2V5IC0tPiBlbmNyeXB0ZWRCb2R5SW5mb1xuICBib2R5dHJhbnNmZXIgLS0gUlNBIGVuY3J5cHQgYnkgU0FDT01CQU5LJ3MgcHViYmxpY0tleSAmIHNpZ24gdGhlIGJvZHkgYnkgaGhiYW5rJ3MgcHJpdmF0ZUtleSAtLT4gZW5jcnlwdGVkQm9keVRyYW5zZmVyXG4gIGFzc2lnbihyZXEuYm9keSA8LS0gY29udGVudClcbiAgZW5jcnlwdGVkQm9keUluZm8gLS0-IGFzc2lnblxuICBlbmNyeXB0ZWRCb2R5VHJhbnNmZXIgLS0-IGFzc2lnblxuICBhc3NpZ24gLS0-IHBhY2thZ2VSZXF1ZXN0XG4gIGhlYWRlcihyZXEuaGVhZGVycylcbiAgdHMgLS0-IGhlYWRlclxuICB0cyAtLi0-IHNpZ25cbiAgc2lnbiAtLT4gaGVhZGVyXG4gIGNvZGUgLS0-IGhlYWRlclxuICBoZWFkZXIgLS0-IHBhY2thZ2VSZXF1ZXN0XG4gIGVuY3J5cHRlZEJvZHlJbmZvIC0uLT4gc2lnblxuICBlbmNyeXB0ZWRCb2R5VHJhbnNmZXIgLS4tPiBzaWduXG4gIHBhY2thZ2VSZXF1ZXN0ID09c2VuZCByZXF1ZXN0PT0-IFxuICBTQUNPTUJBTksgLS0gdG8gaW5mbyByZXF1ZXN0IC0tPnJlc3BvbnNlSW5mb1xuICBTQUNPTUJBTksgLS10byB0cmFuc2ZlciByZXF1ZXN0IC0tPnJlc3BvbnNlVHJhbnNmZXJcbiAgcmVzcG9uc2VJbmZvPlwiZGF0YSA9IHsgbWVzc2FnZVJlc3BvbnNlOiAnZW5jcnlwdGVkIHN0cmluZycgfVwiXVxuICByZXNwb25zZVRyYW5zZmVyPlwiZGF0YSA9IHsgbWVzc2FnZVJlc3BvbnNlOiAnZW5jcnlwdGVkIHN0cmluZycsIHNpZ25hdHVyZVJlc3BvbnNlOiAnU0FDT01CQU5LJ3Mgc2lnbmF0dXJlJyB9XCJdXG4gIHJlc3BvbnNlKFJFU1BPTlNFKVxuICByZXNwb25zZUluZm8gLS0gZGVjcnlwdCBtZXNzYWdlUmVzcG9uc2UgYnkgaGhiYW5rJ3MgcHJpdmF0ZSBSU0Ega2V5IC0tPnJlc3BvbnNlXG4gIHJlc3BvbnNlVHJhbnNmZXIgLS0gZGVjcnlwdCBtZXNzYWdlUmVzcG9uc2UgYnkgaGhiYW5rJ3MgcHJpdmF0ZSBSU0Ega2V5ICYgdmVyaWZ5IHNpZ25hdHVyZVJlc3BvbnNlIGJ5IFNBQ09NQkFOSydzIHB1YmxpY0tleSAtLT5yZXNwb25zZSIsIm1lcm1haWQiOnsidGhlbWUiOiJkZWZhdWx0In0sInVwZGF0ZUVkaXRvciI6ZmFsc2V9) --- + get data for test: [sacombank testing](https://repl.it/@XunNghim/sacombank-testing) + hhbank test: [hhbank testing](https://repl.it/@XunNghim/hhbank-testing)
×
Sign in
Email
Password
Forgot password
or
By clicking below, you agree to our
terms of service
.
Sign in via Facebook
Sign in via Twitter
Sign in via GitHub
Sign in via Dropbox
Sign in with Wallet
Wallet (
)
Connect another wallet
New to HackMD?
Sign up